Помощь
-
Поиск
-
Пользователи
-
Календарь
Полная версия:
2yy''+(y')^2+(y')^4=0 > Дифференциальные уравнения
Образовательный студенческий форум
>
Высшая математика
>
Дифференциальные уравнения
misha_nick
Сообщение
#29465
22.2.2009, 21:30
Задание:Найти общее решение ДУ
Нажмите для просмотра прикрепленного файла
Решение:
заменим y'=z значит y"=z'
получим
Нажмите для просмотра прикрепленного файла
z'=dz/dx следовательно
Нажмите для просмотра прикрепленного файла
тут возникают непонятки
дальше то что
tig81
Сообщение
#29468
22.2.2009, 22:23
Если я не ошибаюсь, то в этом случае надо делать замену y'=p(y), тогда y''=p*dp/dy.
Руководитель проекта
Сообщение
#29475
23.2.2009, 6:08
Цитата(tig81 @ 23.2.2009, 1:23)
Если я не ошибаюсь, то в этом случае надо делать замену y'=p(y), тогда y''=p*dp/dy.
Не ошибаетесь
Ярослав_
Сообщение
#29478
23.2.2009, 7:33
Цитата(misha_nick @ 23.2.2009, 0:30)
Задание:Найти общее решение ДУ
заменим y'=z значит y"=z'
Такую замену делают, когда самой функции у(х) не присутствует в уравнении.
misha_nick
Сообщение
#29479
23.2.2009, 7:36
Цитата
надо делать замену y'=p(y), тогда y''=p*dp/dy
получим
Нажмите для просмотра прикрепленного файла
Далее нужно видимо разделить переменные, но как разделить р(у) - не знаю
Тролль
Сообщение
#29482
23.2.2009, 8:35
Получим
2p dp/(p^2 + p^4) = -dy/y
misha_nick
Сообщение
#29483
23.2.2009, 8:51
Интегрируем
Нажмите для просмотра прикрепленного файла
теперь вместо р нужно подставить у' ? Верно?
misha_nick
Сообщение
#29485
23.2.2009, 9:42
Сначала выразим р:
Нажмите для просмотра прикрепленного файла
Подставим:
Нажмите для просмотра прикрепленного файла
А дальше как решать
Тролль
Сообщение
#29509
23.2.2009, 12:02
Цитата(misha_nick @ 23.2.2009, 11:51)
Интегрируем
теперь вместо р нужно подставить у' ? Верно?
ln (p^2/(p^2 + 1)) = -ln y + C1
p^2/(p^2 + 1) = C1/y
1 - 1/(p^2 + 1) = C1/y
1/(p^2 + 1) = 1 - C1/y
p^2 + 1 = y/(y - C1)
p^2 = y/(y - C1) - 1
p^2 = C1/(y - C1)
p = +- (C1/(y - C1))^(1/2)
misha_nick
Сообщение
#29545
23.2.2009, 17:24
Ах, вон чего!!!
...отлично, мы получили выражение
Цитата
p = +- (C1/(y - C1))^(1/2)
Дальше нужно будет заменить переменную р = y' ? Так? ... или нет...
tig81
Сообщение
#29548
23.2.2009, 17:32
Цитата(misha_nick @ 23.2.2009, 19:24)
Дальше нужно будет заменить переменную р = y' ? Так? ... или нет...
Совершенно верно, делаем обратную замену.
misha_nick
Сообщение
#29549
23.2.2009, 17:37
Цитата
, делаем обратную замену.
... и получаем выражение вида
у' = +- (C1/(y - C1))^(1/2)
где у'=dy/dx верно?
dy/dx = +- (C1/(y - C1))^(1/2)
здесь нужно разделить переменные (у - влево, dx - вправо) Так?
tig81
Сообщение
#29550
23.2.2009, 17:39
точно
misha_nick
Сообщение
#29554
23.2.2009, 17:56
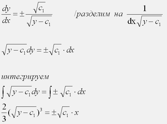
далее
Нажмите для просмотра прикрепленного файла
правильно?
tig81
Сообщение
#29557
23.2.2009, 18:04
Цитата(misha_nick @ 23.2.2009, 19:56)
правильно?
Вроде да. Только +С забыли да еще корень из с1 можно обозначить, например, как с2.
misha_nick
Сообщение
#29558
23.2.2009, 18:10
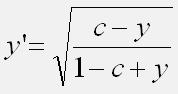
Значит выражение
Нажмите для просмотра прикрепленного файла
можно считать общим решением данного ДУ?
tig81
Сообщение
#29561
23.2.2009, 18:13
Цитата(misha_nick @ 23.2.2009, 20:10)
можно считать общим решением данного ДУ?
Думаю, что можно.
misha_nick
Сообщение
#29563
23.2.2009, 18:19
Урррррраааа!!!!!
Спасибо ВАМ tig81 и Тролль!
tig81
Сообщение
#29565
23.2.2009, 18:22
Это текстовая версия — только основной контент. Для просмотра полной версии этой страницы, пожалуйста,
нажмите сюда
.
Русская версия Invision Power Board © 2001-2026
Invision Power Services, Inc.