Цитата(Гераська @ 3.4.2008, 21:30)

to tig81
К сожалению ничего не дал, я и так и сяк вводила!!!
Но может кто где что видел. У меня есть литература, но там слишком мудрено написано, много всякой воды, как мне кажется, не принципиальной для этого вопроса, а примеров не так уж много, а те, что есть, решаются каким-то непонятным способом, что откуда берется не понять!
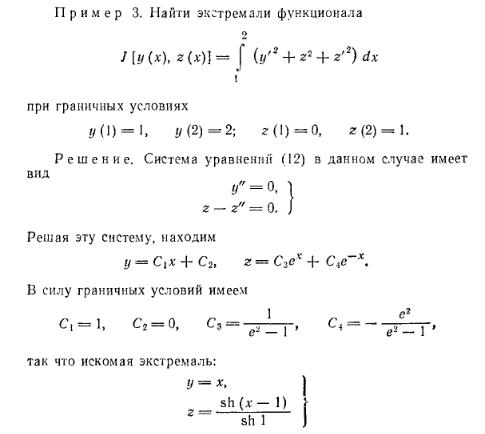
Итак, функционал зависит только от производной функции у, таким образом получаем частный случай уравнения Эйлера, для которого экстремалями являются прямые
у(х)=С1х+С2.
Константы находите из заданных условий: у(0)=0,у(2)=1.
Вроде так.