Помощь - Поиск - Пользователи - Календарь
Полная версия: Сходимость ряда > Ряды
Образовательный студенческий форум > Высшая математика > Ряды
huxxboxx
Доброго времени суток ... В очередной раз прошу у вас помощи(только уже по рядам =) )
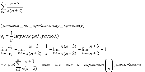
Пожалуйста проверьте данное решение ряда на правильность...
Нажмите для просмотра прикрепленного файла
tig81
Верно.
huxxboxx
Спасибо tig81 =) Вы как всегда оперативны ...
Теперь с уверенностью буду убивать преподавателя т.к. он указал , что этот пример не правильно решен =)))
P.S. Есть ещё один примерчик , который мне преподаватель указал неправельным, я создам в отдельной теме . (просто дело уже идёт до скандала с ним)
tig81
Цитата(huxxboxx @ 3.6.2010, 20:53) *

Спасибо tig81 =) Вы как всегда оперативны ...

Пожалуйста!
Цитата
Теперь с уверенностью буду убивать преподавателя т.к. он указал , что этот пример не правильно решен =)))

Что по его мнению сделано неправильно?
huxxboxx
Просто поставил минус за этот пример...(времени спросить почему у него не было)
tig81
Цитата(huxxboxx @ 3.6.2010, 21:02) *

(времени спросить почему у него не было)

Ну а стоило бы... smile.gif
Это текстовая версия — только основной контент. Для просмотра полной версии этой страницы, пожалуйста, нажмите сюда.
Русская версия Invision Power Board © 2001-2026 Invision Power Services, Inc.